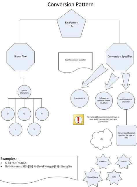
Janice Baker Blog